2 Oct 2025

Proposal for Gaza's future governance revealed in leaked draft plan

7:00 pm on 2 October 2025

By Nabil Al-Nashar, ABC

US President Donald Trump and Israeli Prime Minister Benjamin Netanyahu shake hands at the conclusion of a joint press conference in the State Dining Room of the White House in Washington, DC on September 29, 2025. Israeli Prime Minister Benjamin Netanyahu on September 29 said he supported US President Donald Trump's 20-point plan to end the war in Gaza.
"I support your plan to end the war in Gaza which achieves our war aims. It will bring back to Israel all our hostages, dismantle Hamas's military capabilities, end its political rule and ensure that Gaza never again poses a threat to Israel," said Netanyahu, speaking at a joint press conference with Trump at the White House. (Photo by ANDREW CABALLERO-REYNOLDS / AFP)

US President Donald Trump and Israeli Prime Minister Benjamin Netanyahu. Photo: ANDREW CABALLERO-REYNOLDS

Foreign billionaires could be installed on a board that governs all aspects of life in Gaza while Palestinians have little input, according to a draft plan seen by the ABC.

A leaked document has revealed a possible structure for the so-called "Gaza International Transitional Authority" (GITA) which could take temporary control of the strip once the war ends.

The proposal, seen by the ABC, was drafted by the Tony Blair Institute for Global Change, a thinktank led by the former British prime minister.

The working document has since been updated and has informed, at least in part, US President Donald Trump's 20-point plan for the occupied Gaza Strip.

The document details what might be in store for the people of Gaza and who could be controlling their lives in the near future.

Under the plan, GITA would have a hierarchical structure led by an international board that "exercises supreme strategic and political authority" and a chairman who leads the entire operation as "senior political executive".

It would also include a body tasked with driving investment projects including infrastructure and "housing schemes".

A copy of the proposal for GITA, which was labelled "confidential", was provided to the ABC by a source who requested anonymity.

The document was first published in Israeli media as Trump unveiled his plan and warned that if Hamas did not accept it, Israel would have his blessing to "finish the job".

Trump's plan did not mention GITA by name, but did say if the war ended Gaza would be governed by a "temporary transitional" committee overseen by a "international transitional body" called "The Board of Peace".

A ruling board with one Palestinian

According to the document, GITA would be led by a board of seven to 10 members including "leading international figures with executive and financial expertise".

Examples of potential board members floated in the plan include Egyptian billionaire Naguib Sawiris and American private equity billionaire Marc Rowan.

Ordained Rabbi Aryeh Lightstone, the CEO of the Abraham Accord Peace Institute, could "possibly" be a board member too, the document said.

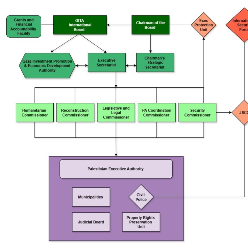
The document includes a complex flow chart, with a "Palestinian Executive Authority" right at the bottom.

The document includes a complex flow chart, with a "Palestinian Executive Authority" right at the bottom. Photo: Supplied/ABC News

The ABC understands the individuals suggested in the document were unaware their names were being floated.

At least one Palestinian representative would be on the board provided they were "qualified".

The document did not say what qualifications were needed, but did say the Palestinian representative could "potentially" come from the business or security sector.

As for the chairman, he or she would have a "compact" team made up of 25 personnel, the document said.

The set up would also include a "specialised security force dedicated to safeguarding GITA's top leadership".

How would GITA work?

Underneath the governing board five commissioners would oversee five key areas: Humanitarian, Reconstruction, Legal and Legislative, Security Oversight and Palestinian Authority Coordination.

Their jobs would be to provide "thematic supervision and coordination" in their respective areas.

Palestinians check the rubble of a building destroyed by an Israeli strike in the Nuseirat refugee camp in the central Gaza Strip on September 28, 2025. Over nearly two years, Israeli military operations in Gaza have killed at least 65,549 Palestinians, mostly civilians, according to the health ministry in Hamas-run Gaza, figures the UN considers reliable.

Palestinians check the rubble of a building destroyed by an Israeli strike in the Nuseirat refugee camp in the central Gaza Strip on 28 September, 2025. Photo: AFP / Eyed Baba

Under the draft proposal, an "International Stabilisation Force" (ISF) that liaises with Egyptian and Israeli security would effectively rule the borders of Gaza.

Its mandate would include deterring "armed group resurgence" as well as protecting "humanitarian and reconstruction operations", the document said.

It would also be responsible for "counterterrorism and high-risk threat response".

The proposal's description of the ISF aligns very closely with the same force carrying the same name described in Trump's 20-point plan.

However, on Monday (AUS Time), Trump released a map which showed Israel would control Gaza's borders.

Israeli Prime Minister Benjamin Netanyahu has also said Israel would maintain "security control" of Gaza.

What role would Palestinians play?

The document includes a complex flow-chart showing the relationship between the international governing body, the International Security Force and the five commissioners.

A "Palestinian Executive Authority", right at the bottom of the hierarchy, is to be tasked with "delivering services".

The document provided some examples of who could sit on the GITA International Board.

The document provided some examples of who could sit on the GITA International Board. Photo: Supplied/ABC News

Leading it would be a CEO appointed by the international board.

This executive authority would be responsible for rebuilding Gaza's decimated healthcare system including "hospitals, primary care clinics, vaccination programmes and emergency response units".

It would also be responsible for operating an education system, rebuilding critical infrastructure and all forms of traditional government including a judiciary and a "Gaza Civil Police Force".

The Gaza Police would answer to the Palestinian Executive Authority. Its responsibilities would include day-to-day policing, crime prevention and liaising with the ISF.

Palestinian watch as a plume of smoke rises during an Israeli strike on Gaza City's southern al-Zeitoun neighbourhood on August 8, 2025. Israel's military will "take control" of Gaza City under a new plan approved by Prime Minister Benjamin Netanyahu's security cabinet, touching off a wave of criticism Friday from both inside and outside the country. (Photo by BASHAR TALEB / AFP)

Palestinian watch as a plume of smoke rises during an Israeli strike on Gaza City's southern al-Zeitoun neighbourhood on 8 August 2025. Photo: Bashar Taleb / AFP

Body to generate 'real financial returns'

The plan includes a body called the Gaza Investment Promotion and Economic Development Authority, which would be tasked with "generating investable projects with real financial returns".

It would "attract private capital", "manage investment portfolios" and "provide investor facilitation".

Another body, called the GITA Grants and Finance Accountability Facility, would "receive, hold and disburse all grant-based contributions" from international donors.

According to the suggested budget, GITA would cost nearly $US388 million (NZ$440 million) to run in its first three years.

More than $27 million would budgeted for the board alone.

The document lays out a three-year framework but does not say what would happen in Gaza after that, or when management would be handed over to the Palestinian Authority.

The document suggests Gaza could be governed, at least temporarily, via remote hubs in Egypt and Jordan.

Plan 'will fail', critics say

Critics who have seen the draft plan say it does not put Palestinian people first.

John Na'em Snobar, a former diplomat in Egypt and Pakistan, and a Palestinian Christian, said "the people who are sitting around the table are motivated by capital interests".

Snobar said trade and investment in Gaza was a positive thing, but questioned: "Who is looking out for Palestinian interests in that scenario?"

He also criticised Trump's 20-point plan saying: "No Palestinian leader I am aware of was consulted… in that sense the great lesson of the Abraham Accords was not learnt. You cannot have peace with Palestinians without Palestinians at the table."

Snobar, who describes himself as a moderate Palestinian voice, invoked the memory of his late grandfather Bishop Faik Ibrahim Haddad, the first Palestinian Anglican Bishop of Jerusalem, saying, "even he would say… that this is an attempt at continued expansion by the state of Israel into Palestinian land".

"This is effectively a set of word games that have been established that purports to end a war, that purports to end a genocide, but that is to be done at the great expense of the future wellbeing of the Palestinian people," he said.

"I won't stand for that, I don't think many other Palestinian leaders would - and for that reason, this will fail."

The Tony Blair Institute for Global Change was contacted for comment.

On Monday (AUS Time), after the 20-point plan was unveiled, Blair issued a statement saying: "President Trump has put down a bold and intelligent plan which, if agreed, can end the war, bring immediate relief to Gaza, the chance of a brighter and better future for its people, whilst ensuring Israel's absolute and enduring security and the release of all hostages."

- ABC

Get the RNZ app

for ad-free news and current affairs